Saturday April 2026

হটলাইন

সেবা এবং ধাপ

নং শিরোনাম সেবার ধাপ কার্যকলাপ
  
পোস্ট ন্যাটাল কেয়ার দেখুন
ঝটিল ঝুকিপূর্ণ গর্ভবতী রেফার করা দেখুন
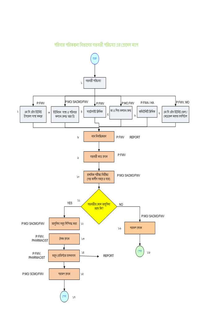
পরিবার পরিকল্পনা বিভাগের গর্ভবতী পরিচর্যা এর প্রসেস ম্যাপ দেখুন
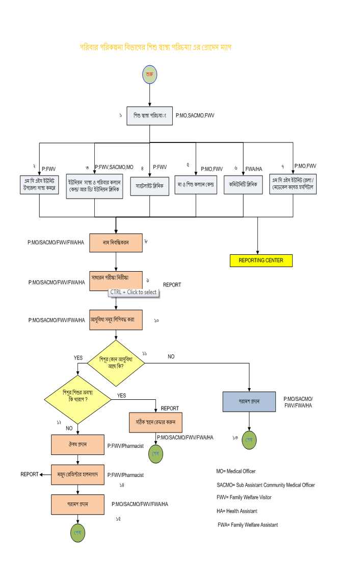
পরিবার পরিকল্পনা বিভাগের শিশু স্ভাস্থ্য পরিচর্যা এর প্রসেস ম্যাপ দেখুন
পরিবার পরিকল্পনা বিভিন্ন পদ্ধতি বাছাইয়ের প্রসেস ম্যাপ দেখুন
দেখছেন ১ থেকে ৫ পর্যন্ত, মোট ৫ এন্ট্রি

এক্সেসিবিলিটি

স্ক্রিন রিডার ডাউনলোড করুন